宁波工程学院2025考研复试考试大纲
2025考研人还不能停,初试结束后不太理想的同学还是早早准备复试为妥,那考研复试专业课复试哪些考点呢?宁波工程学院已公布2025考研复试科目考试大纲,海天考研复试指导老师帮同学们汇总了思想政治理论、交通工程学和新闻传播综合知识专业等复试内容,一起来提前准备吧!
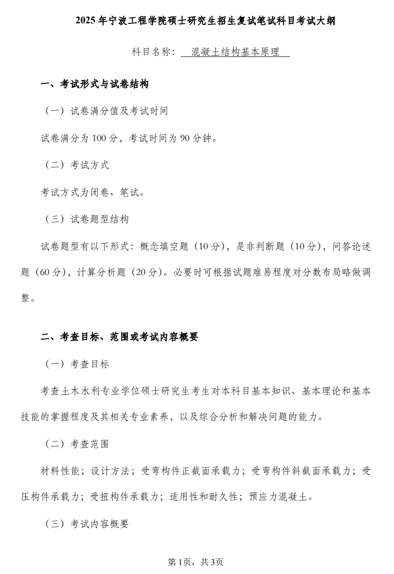
【2025年宁波工程学院硕士研究生招生复试笔试科目考试大纲-混凝土结构基本原理.pdf】
【2025年宁波工程学院硕士研究生招生复试笔试科目考试大纲-思想政治理论.pdf】
【2025年宁波工程学院硕士研究生招生复试笔试科目考试大纲-物流学基础.pdf】
【2025年宁波工程学院硕士研究生招生复试笔试科目考试大纲-交通工程学.pdf】
【2025年宁波工程学院硕士研究生招生复试笔试科目考试大纲-概率论与数理统计.pdf】
【2025年宁波工程学院硕士研究生招生复试笔试科目考试大纲-智能交通系统.pdf】
【2025年宁波工程学院硕士研究生招生复试笔试科目考试大纲-材料力学.pdf】
【2025年宁波工程学院硕士研究生招生复试笔试科目考试大纲-新闻传播综合知识.pdf】
更多考研专业复试信息:https://graduate.nbut.edu.cn/info/1116/1622.htm

2025考研真题答案:http://www.htkaoyan.com/show/87694.html
近年考研分数线:http://www.htkaoyan.com/show/83325.html

大家及时关注考研查分时间及各院校考研复试大纲,海天考研网也持续更新!初试只是敲门砖,复试才是决定你上岸的关键因素!2025海天考研复试辅导班,帮助同学们进行考研复试技巧点拨、英语听力辅导、复试调剂等,提前了解提前备考,上岸更有把握!
2025考研人数达388w,考研热度依旧火热!如何备战2026考研?哪个考研专业适合自己?在职考生如何备考?考研知识点繁多,择校困难大,和海天考研咨询老师聊一聊。网课面授多项选,专业辅导1对1,全年集训随时学!






